顺德就业网
佛山市顺德区人力资源公共服务中心

发表时间:2024-07-12

共招25人!陈村镇多所公办幼儿园招聘啦→

为推动陈村镇学前教育高质量发展,满足师资配备需要,现陈村镇宣传文体旅游和教育办公室面向社会公开招聘陈村镇四所公办幼儿园(潭洲湾幼儿园、青云路幼儿园、民族路幼儿园、龙汇幼儿园)合同制教职工若干名。


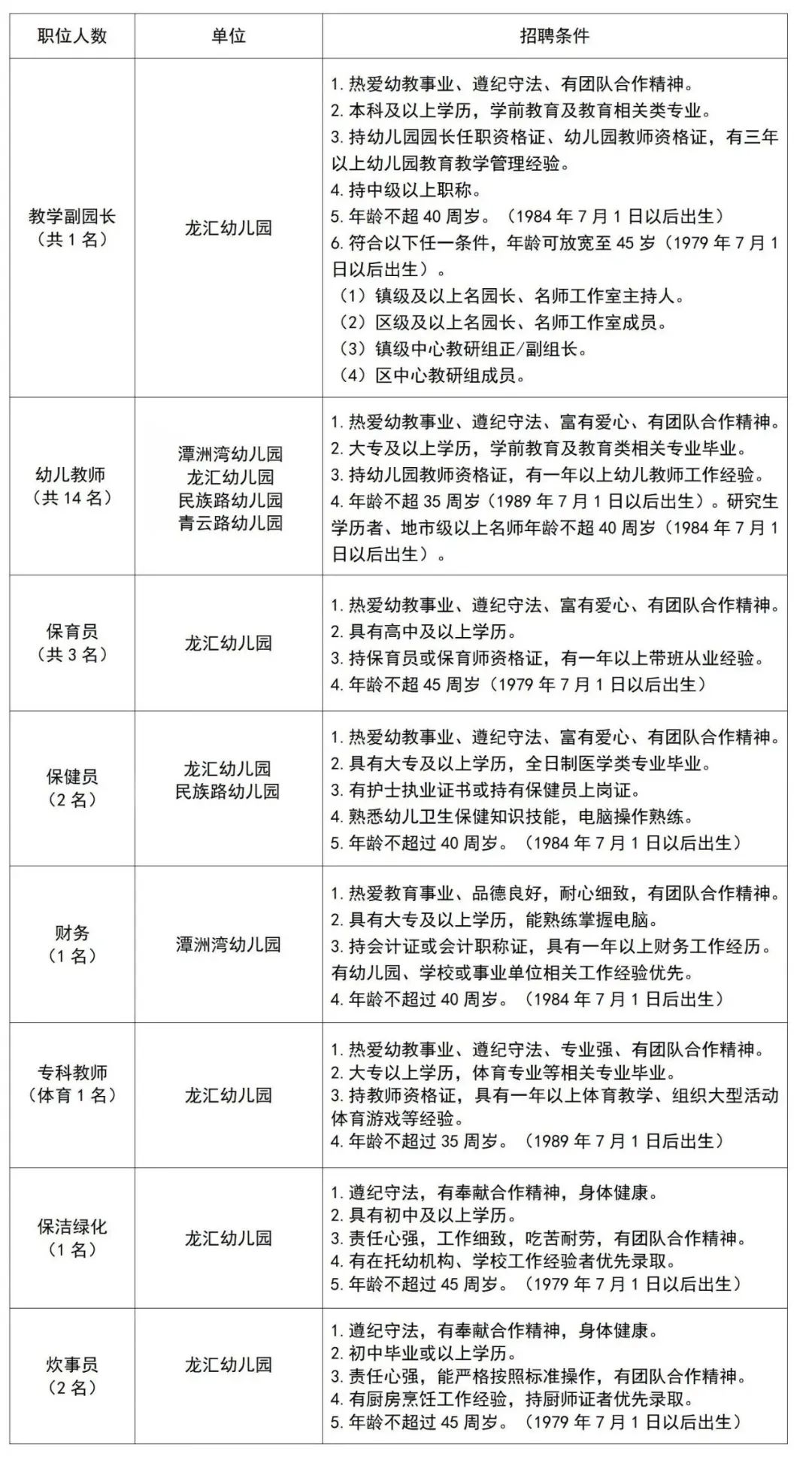
一、招聘岗位、人数及招聘条件


注意:招聘人员将按陈村镇各公办幼儿园招聘需求与应聘者意愿相结合进行统筹分配,分配遵循应聘者自愿原则,且依分数自高到低顺序进行相应园所及岗位进行定岗。


二、招聘程序


个人报名和资格审查——笔试——面试——体检——拟聘人员公示——聘用。


(一)报名和资格审查


1、报名


报名时间:2024年7月12日8:30-7月18日17:30。采取网络报名形式,不接受现场报名。应聘者将招聘公告附件内容(报名表、承诺书、违法犯罪记录查询授权书)、证书材料(身份证、毕业证、资格证等资格证书)、个人近照等电子版发送到指定的邮箱(cctzwyey2019@126.com),文件名为“应聘幼儿园+岗位+姓名”。报名表格电子版下载地址:


(1)陈村教育信息网:http://ccjy.sdedu.net


(2)各幼儿园信息:


①潭洲湾幼儿园

咨询电话:0757-29271807(丁老师)。


②民族路幼儿园

咨询电话:0757-29313009(曾老师)。


③龙汇幼儿园

咨询电话:0757-29985992(刘老师)。


④青云路幼儿园

咨询电话:0757-29313923(杨老师)。


2、资格审查(2024年7月19-20日)


(1)招考单位将根据应聘者提交的电子版材料进行审查,合格后将通知应聘者现场递交与电子版材料相同的书面材料,查验原件,收取复印件。不接受直接递交纸质材料。(注意:凡因个人原因资料不全致资格不符合时,责任由个人承担。)


(2)如同一职位通过报名资格审核的报名人数达不到1:3比例以上时,招考单位有权决定是否调整岗位条件、延长报名时间、减少岗位数量、取消或按实际报名人员继续进行招考工作。


(3)没有在规定时间内报名或资格审查,条件不符合的,不得参加笔试。资格审查贯穿招考工作全过程,在招录各环节发现报考者不符合报考资格条件的,或报考者和有关单位、人员提供的材料、信息不实的,取消报考者报考资格或者录用资格。


(二)笔试以及面试


1、笔试


考试时间:2024年7月21日


笔试以闭卷形式进行,试卷总分为100分。笔试内容为学前教育心理学与教育学、职业道德规范、基本文化素养和相关教育法律法规等知识。笔试成绩达到合格分数线的应聘者,再按笔试成绩从高到低的顺序,按1:3比例确定参加面试对象。通过最低合格分数线的人数达不到1:3的比例时,按实际合格人数确定面试对象。


2、面试(各岗位具体考试时间见下表)


(三)成绩公布


笔试、面试成绩将于考试结束后在陈村教育信息网网站http://ccjy.sdedu.net上公布。


考试成绩按笔试占40%,面试占60%的比例计算综合总分,综合总分设置合格分数线,达到合格分数线的,根据综合总分成绩从高到低顺序,按照招聘岗位1:1的比例确定进入体检人员名单。若出现综合总分成绩同分现象,则比较面试成绩,面试成绩高分者确定为参加体检人员名单。


(四)体检

体检程序、项目、纪律严格按照《广东省事业单位公开招聘人员体检实施细则(试行)》规定执行,体检标准按《广东省教师资格申请人员体格检查标准(2013年修订)》执行,体检费用由应聘者自付。

(五)公示与考察


经体检及考察合格的拟聘人员名单,将在陈村教育信息网进行公示,公示时间为五个工作日。


(六)聘用


经公示无异议的拟聘人员,招聘单位按规定与聘用人员签订聘用合同,合同期限三年(含试用期三个月),试用期满考核合格的,正式聘用;试用期内考核不合格的,解除聘用关系。


若体检中出现不合格或放弃体检的、考察不合格的、公示中发现问题的、自行放弃聘用的,所缺岗位人员,由招聘单位在综合总分成绩合格的应聘对象中按从高到低顺序依次递补,具体由招聘单位视实际情况确定。经聘用后自行放弃的人员,三年内不得再参加陈村镇公办幼儿园职位招聘考试,并按不诚信应聘记录在案。


三、其他事项


(一)聘用人员不入编,不办理调动手续;


(二)应聘人员有下列行为之一的,取消考试资格或者聘用资格:


1、受过党纪政纪处分期限未满以及正接受有关部门审查尚未作出结论的;

2、处于刑事处罚期间或正在接受司法调查尚未作出结论的;

3、在招聘过程中经查实存在弄虚作假、舞弊行为的;

4、法律、法规、政策规定的其他情形。


四、福利待遇


按《陈村镇公办幼儿园公开招聘教职员工薪酬待遇标准》相关规定执行。福利:带薪双休、国家法定节假日、在职培训。


本公告解释权归陈村镇宣传文体旅游和教育办公室。


五、附件


附件1:《陈村镇公办幼儿园教职工招聘报名表》.docx

附件2:承诺书.docx 

附件3:违法犯罪记录查询授权书.docx