搜索
发表时间:2022-09-20
扶持优质项目,放大人才工作效能,顺德出真招!
9月19日,“顺势而来·德汇英才”——“919”顺德人才日暨2022年顺德区“919金凤凰”杰出人才命名仪式在华桂园举行。在2022年顺德区竞争性扶持人才项目扶持资金颁发仪式上,8家单位获颁扶持资金。
8家单位获颁扶持资金。
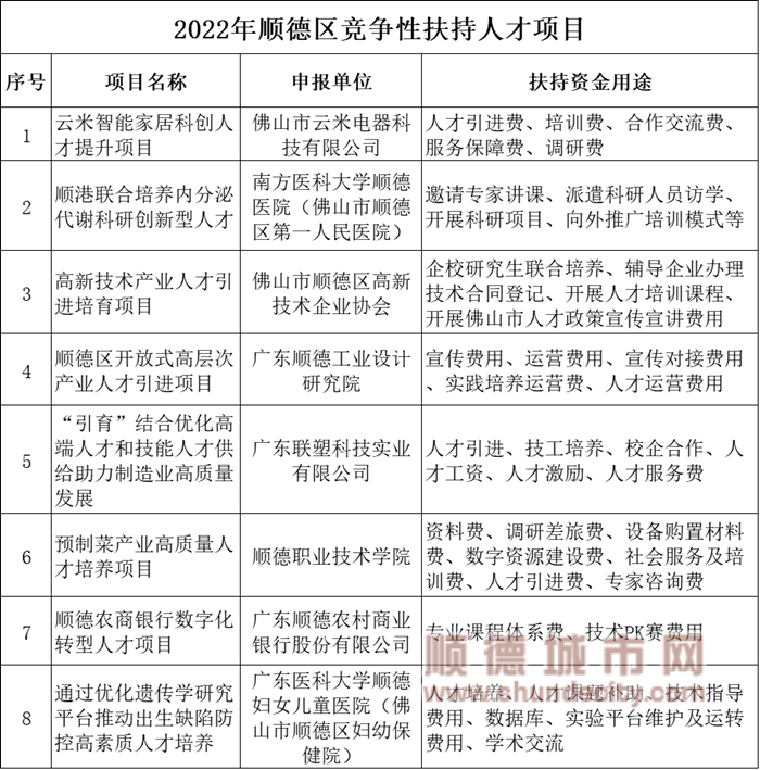
据悉,根据《中共佛山市顺德区委组织部关于开展2022年度顺德区竞争性扶持人才项目申报工作的通知》等文件精神,区委组织部开展了顺德区竞争性扶持人才项目评选工作,通过竞争择优的方式扶持8个项目,扶持总金额达300万元。
区内共45个项目参与角逐,专家组围绕创新性、示范性、实效性,对参选项目进行了书面材料评审、现场答辩评审、实地考察评审,最终评选出云米智能家居科创人才提升项目、顺港联合培养内分泌代谢科研创新型人才项目等8个项目,作为今年区竞争性扶持人才项目。

据主办方介绍,此次竞争性扶持人才项目评选旨在通过发挥扶持资金的杠杆作用,撬动更多的社会资源,紧扣高质量发展及产业升级需求,做实人才公共服务,促进区域人才合作,加强高层次专业人才队伍建设,优化人才发展环境;同时,鼓励和支持入选单位发挥人才引进、培育的平台作用,引入、培育更多符合我区发展需要的急需紧缺人才,助力顺德实现高质量发展。
为您优选

换一换