顺德就业网
佛山市顺德区人力资源公共服务中心

发表时间:2022-07-12

7月12日,顺德多镇街开展区域核酸检测(附详细采样点)

为进一步强化新冠肺炎疫情防控管控措施,切实保障广大人民群众身体健康和生命安全,根据市区疫情防控工作统一安排,顺德多镇街将在7月12日(星期二)开展区域核酸检测,敬请广大市民积极配合,主动参与。


另外,各镇街最新发布的区域核酸检测公告中,提出进入党政机关、企事业单位及其他社会单位、商务楼宇、商场超市、宾馆酒店、餐饮饭店等公共场所,须查验7月12日后的核酸检测阴性证明。


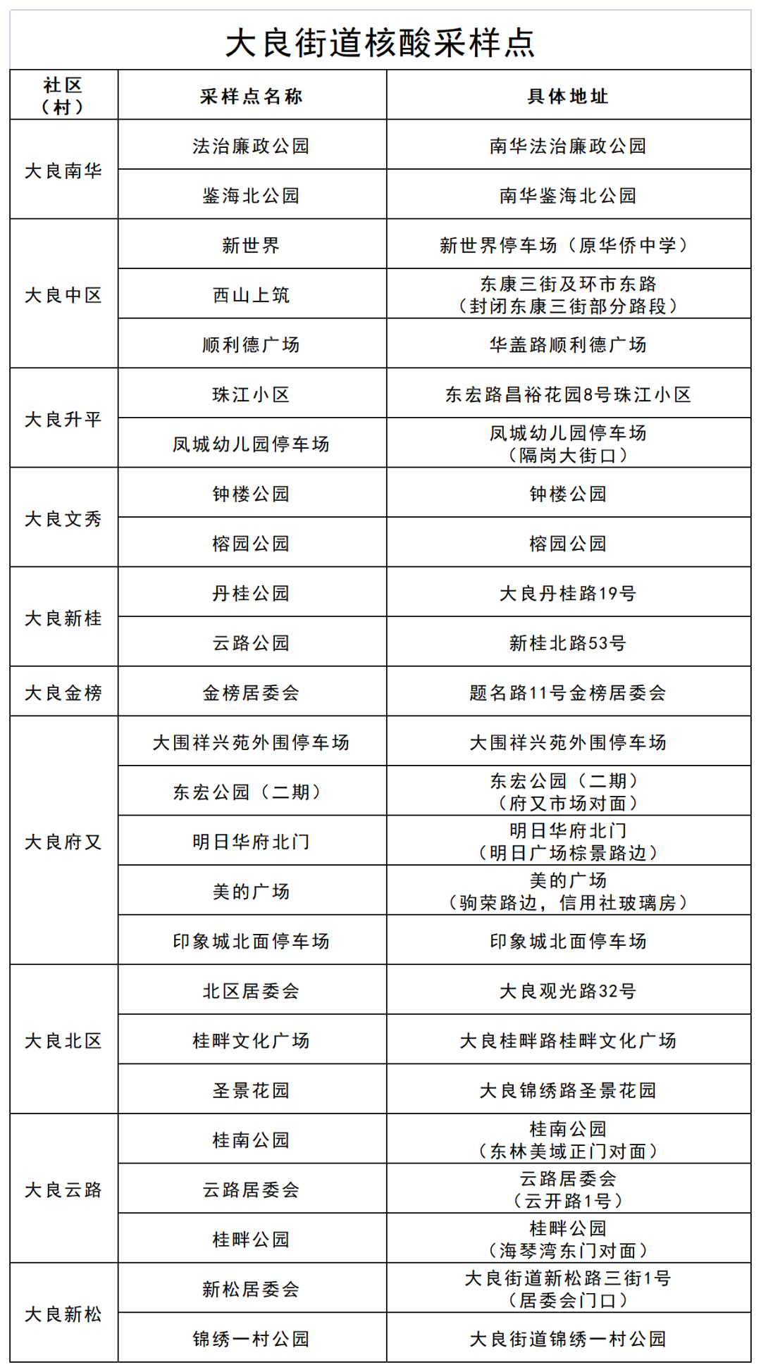
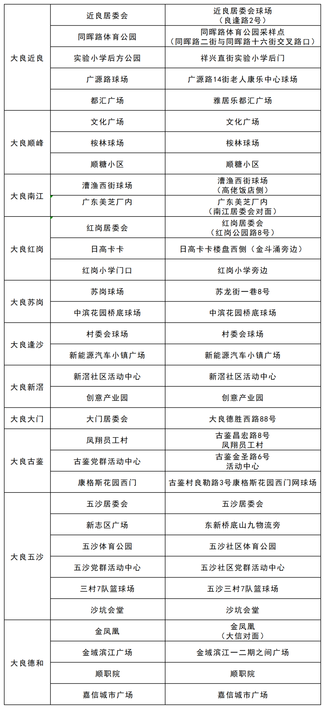
★★大良


时间:7月12日(星期二)上午8:00至11:00时,下午16:00至22:00时。


地点:



★★容桂(除容边社区、细滘社区之外的区域)


时间:(1)社区(村)采样点:7月12日上午7:00至11:00,下午5:30-9:30(华口社区检测点上午不开放);(二)大型楼盘采样点:7月12日上午7:00至11:00,下午5:30-9:30;(三)企业采样点时间另行通知。


地点:


★★陈村

时间:7月12日上午6:30-10:00,下午17:00-21:00

地点:


★★北滘

时间:全镇分区域设置29个免费核酸采样点,其中上午时段(6:30-10:30)全镇20个村居(共计27个点位)全部开放;下午时段(16:00-20:00)开放水口、上僚、西滘、莘村、君兰、北居、林头、碧江、碧桂园、三桂10个村居(共计16个点位)

地点:


★★均安

时间:7月12日(星期二),各检测点时间不同。

地点: